熊本県介護福祉士会ニュース

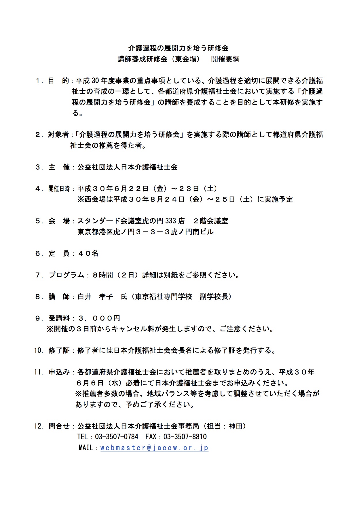
介護過程の展開力を培う研修会講師養成研修会について、東会場と西会場のご案内

 

 

▼ クリックで要項をダウンロードできます(PDF/全10ページ) ▼

研修会講師養成研修会 東会場ご案内

研修会講師養成研修会 西会場ご案内

 

 

申し込み用紙のダウンロードはこちらから

 

 

 

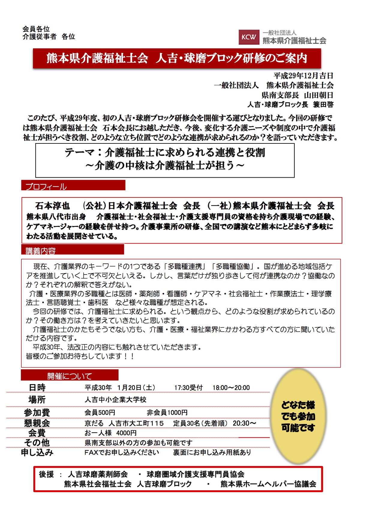
人吉・球磨ブロック研修のご案内

 

 

▼ クリックで要項をダウンロードできます(PDF/全2ページ) ▼

熊本県介護福祉士会 人吉・球磨ブロック研修のご案内

 

 

申し込み用紙のダウンロードはこちらから

 

 

 

県南支部総会のご案内

 

 

▼ クリックで要項をダウンロードできます(PDF/全1ページ) ▼

医療と介護の連携による自立支援研修会 開催ご案内

 

 

申し込み用紙のダウンロードはこちらから

 

 

 

医療と介護の連携による自立支援研修会 開催ご案内

 

 

▼ クリックで要項をダウンロードできます(PDF/全1ページ) ▼

医療と介護の連携による自立支援研修会 開催ご案内

 

 

申し込み用紙のダウンロードはこちらから

 

 

 

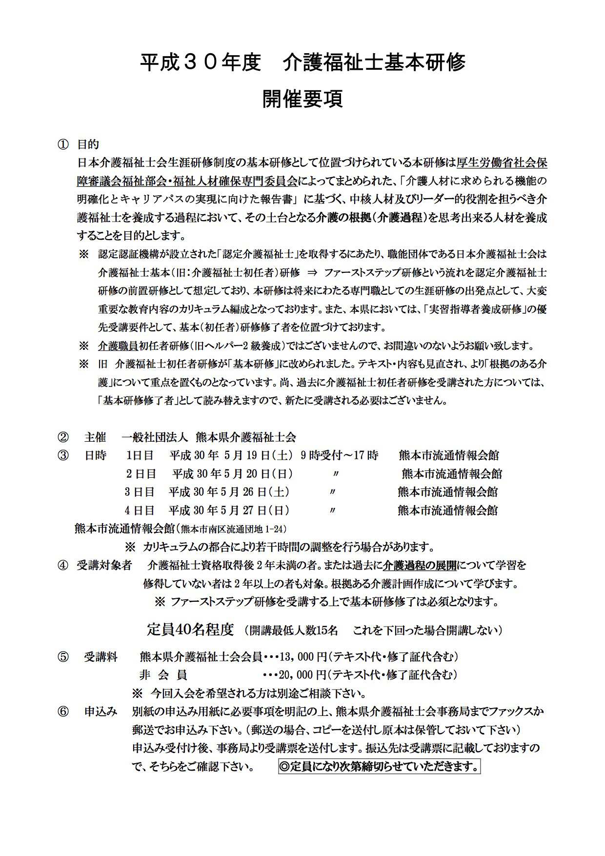
介護福祉士基本研修のご案内

 

 

▼ クリックで要項をダウンロードできます(PDF/全3ページ) ▼

介護福祉士基本研修のご案内

 

 

申し込み用紙のダウンロードはこちらから

 

 

 

熊本地震への支援を考える 研修会のご案内

 

 

▼ クリックで要項をダウンロードできます(PDF/全2ページ) ▼

熊本地震への支援を考える 研修会のご案内

 

 

申し込み用紙のダウンロードはこちらから

 

 

 

介護の日inくまもと2017地域イベント 研修会のお知らせ

 

 

▼ クリックで要項をダウンロードできます(PDF/全2ページ) ▼

介護の日inくまもと2017地域イベント 研修会のお知らせ

 

 

申し込み用紙のダウンロードはこちらから

 

 

 

スキルアップ研修会のご案内 〜研究基礎の「き」〜

 

 

▼ クリックで要項をダウンロードできます(PDF/全2ページ) ▼

スキルアップ研修会のご案内 〜研究基礎の「き」〜

 

 

申し込み用紙のダウンロードはこちらから

 

 

 

ケアマネ協会研修のご案内

 

 

▼ クリックで要項をダウンロードできます(PDF/全3ページ) ▼

ケアマネ協会研修のご案内ケアマネ協会研修のご案内

 

 

申し込み用紙のダウンロードはこちらから

 

 

 

県南支部 人吉・球磨研修のお知らせ

 

 

▼ クリックで要項をダウンロードできます(PDF/全2ページ) ▼

県南支部 介護研修のお知らせ

 

 

申し込み用紙のダウンロードはこちらから