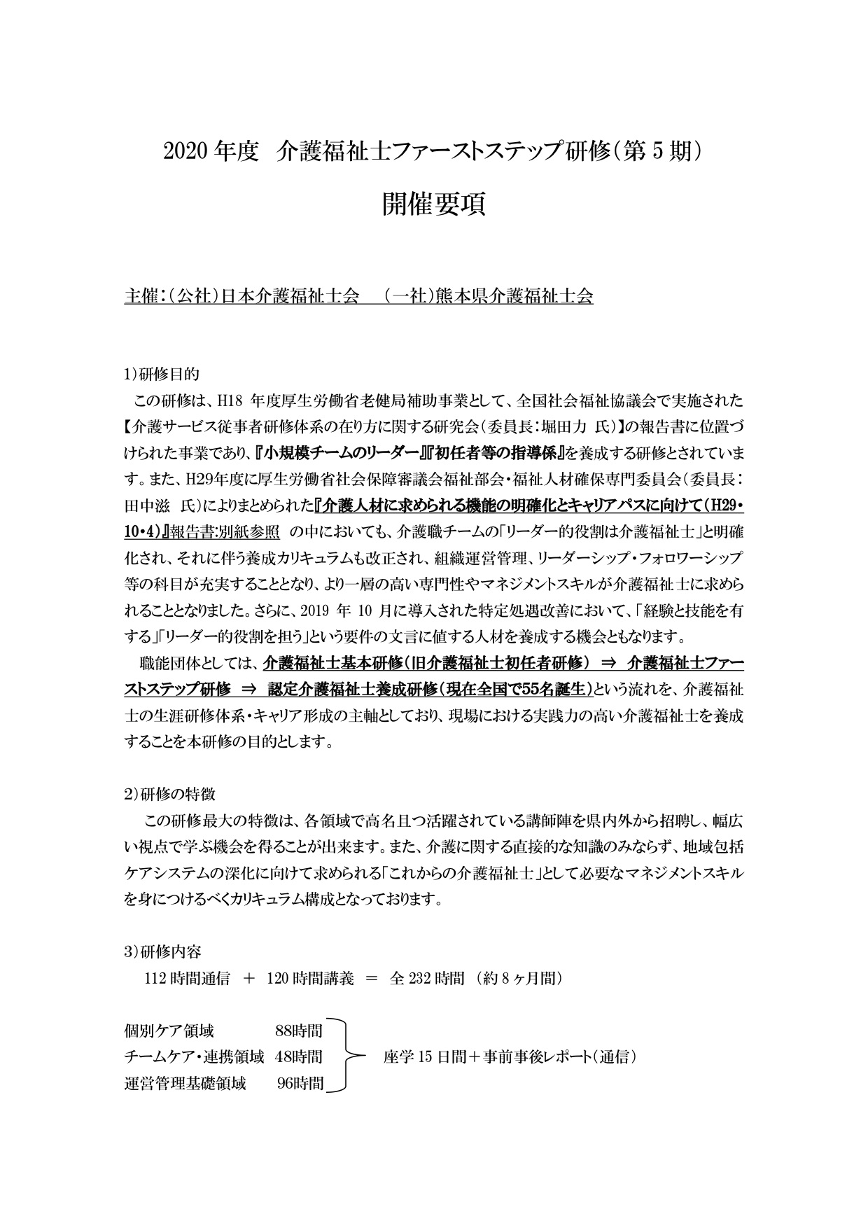
2020年度 介護福祉士ファーストステップ研修 2次募集のお知らせ
開催日についてのお知らせ
4/13(月)につきまして、開催を中止いたしまして、
研修の開始日を5月15日(金)とさせていただきます。
その他の開催予定日につきましては、順次予定通りとり行います。
▼詳細についてはこちらからダウンロード▼
▼日程についてはこちらからダウンロード▼
▼助成金についてはこちらから▼
3/27(金)天草支部第二回研修会 開催のお知らせ
開催の延期が決定いたしました。日程につきましては、改めてご連絡申し上げます。
ご理解のほどよろしくおねがいいたします。
▼ クリックで要項をダウンロードできます(PDF/全2ページ) ▼
3/22(日)スキルアップ研修会のご案内「研修基礎のき」開催のお知らせ
開催の延期が決定いたしました。日程につきましては、改めてご連絡申し上げます。
ご理解のほどよろしくおねがいいたします。
▼ クリックで要項をダウンロードできます(PDF/全2ページ) ▼
11/23(土)県南支部研修会 開催のお知らせ※会場が変更になりました
▼ クリックで要項をダウンロードできます(PDF/全2ページ) ▼
会場が「中小企業大学校 人吉校(中教室)」に変更になりましたので、ご注意ください。















