2021年度 サービス提供責任者研修 開催のお知らせ
こちらお申し込みの方締め切りました
沢山のお申し込みをいただきありがとうございます。
▼ クリックで要項を全てダウンロードできます(PDF/全4ページ) ▼
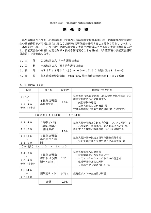
令和3年度 介護職種の技能実習指導員講習 開催のお知らせ
募集期間は 9月1日(水)〜9月21日(火)となります。
皆様のご参加を心よりお待ちしております。
▼ クリックで要項を全てダウンロードできます(PDF/全2ページ) ▼
3/26(金)山鹿市内の介護事業者の皆様へ研修のご案内
研修会は、画面をoffにすれば、何かしながらでも聞き流す感じで入ることもできます。
構えて参加しなくてよい研修会となっています。
参加費は無料です。
▼ クリックで要項をダウンロードできます(PDF/全3ページ) ▼
令和3年 3月 実習指導者講習会 開催要項
オンラインZoomでの同時開催が決定いたしました。
オンラインについてのお問い合わせは事務局までお願いいたします。
▼ クリックで要項をダウンロードできます(PDF/全3ページ) ▼











